-
音王点歌机修改机器码|终极通用方案总结
点歌机修改机器码|终极通用方案总结(下次直接照着这一页用,不用再折腾脚本)一、整套只用到 3 个文件(路径固定不变)开机自启服务/system/etc/init
-
音王点歌机K90Max备份分区相关
要先创建一个文件夹:super_unpack,拆包得到的3个文件放到这个文件夹mkdir super_unpacklpunpack.exe mmcblk0p4.
-
安卓投屏 / 远程控制,安联 AnLink和Scrcpy(开源免费)
两个软件的下载地址https://cn.anlinksoft.com/ https://github.com/Genymobile/scrcpy/release
-
一键实现内网穿透:NPS内网穿透工具服务器配置的完整使用指南
NPS官方下载地址https://github.com/ehang-io/nps/releases 将下载的文件linux_amd64_server.tar.g
-
音王点歌机远程操作者的过程细节及NPS客户端快捷命令生成
NPC-GUI这个NPS客户端软件使用说明上面是手工添加下面是使用快捷命令可以使用下面这个进行生成。
-
音王点歌机系统分区备份,用于恢复到其它同系列点歌机
先要将点歌机与电脑处于同一局域网内使用ADB命令把这个复制到D盘adb connect 192.168.8.30:6789 ////连接音王点歌机
-
不可逆的AI与机器人时代,人口、收入与通缩的三重困局
我曾在四年前——也就是在GPT引发全球AI浪潮之前,当大多数人尚未意识到人工智能时代已悄然临近之际,便撰文指出:人类即将迈入人工智能时代。我一直看好AI的发展前
-
2026年的九大趋势
2026年的九大趋势2026年是极其重要的一年。1、美股及全球股市均将在2026年见顶和大幅下跌。2、黄金白银等贵金属见历史大顶并暴跌,大宗商品整体无牛市。3、
-
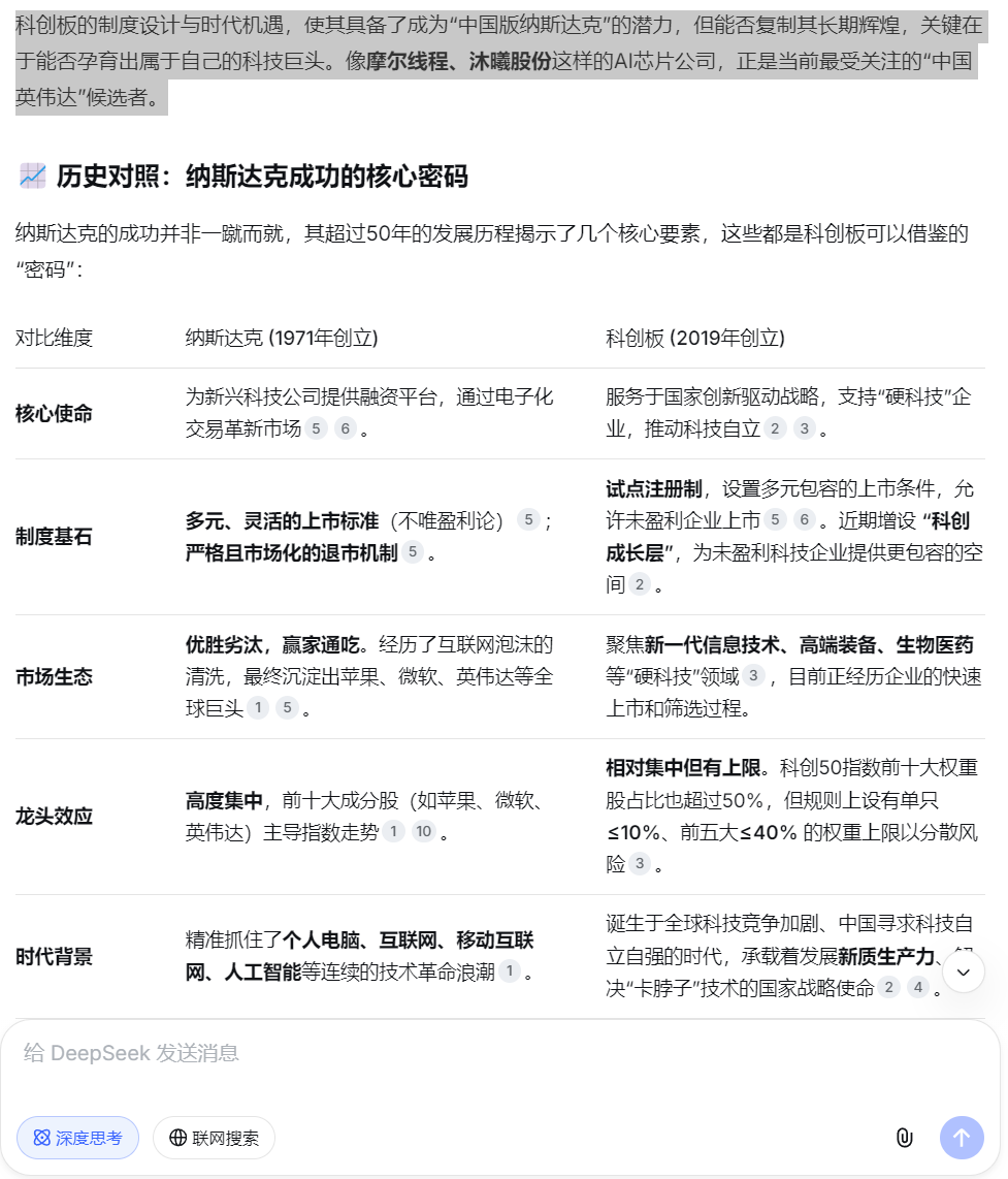
科创板的制度设计与时代机遇,使其具备了成为“中国版纳斯达克”的潜力,但能否复制其
科创板的制度设计与时代机遇,使其具备了成为“中国版纳斯达克”的潜力,但能否复制其长期辉煌,关键在于能否孕育出属于自己的科技巨头。像摩尔线程、沐曦股份这样的AI芯
-
伟大投资者的陨落:“没做错”,但被时代抛弃的Pioneer Investment
伟大投资者的陨落:“没做错”,但被时代抛弃的Pioneer Investmentshttps://mp.weixin.qq.com/s/Iswef8sJnFcv
-
春节前大盘会在4350~4550点之间,经过春节发酵后,资金再次蜂拥进场。3月破
4200点,这不就快到了吗?(那些看空的都没影了)1,大盘处于正常状态,3.5万亿以上会是未来几个月的常态。5178点必破,6124点必破。12月26~31号,
-
从道琼斯指数波浪结构看美股是否见顶
美股这一轮牛市自2009年启动以来,已经持续了16年之久。没有只涨不跌的股市,美股也终将结束漫长的牛市,进入到长期熊市之中。而2025年年末很可能就是美股由牛转
-
黄金牛市已经结束,金价面临长期下跌
这一轮黄金长期牛市实际上始于1999年8月25日金价见底251.7美元,从那时起,金价走牛已经持续了26年之久。目前金价已经处于一个极端重要的顶部区域。如果用波
-
D:\phpstudy_pro\WWW\txyapi2这个项目是完全成功了的项目
D:\phpstudy_pro\WWW\txyapi2这个项目是完全成功了的项目,我已经部署到我的 http://192.168.8.250 这个站点,并且能在
-
工作区的五个文件夹eyoucms31591和eyoucms31591_eee和e
工作区的五个文件夹eyoucms31591和eyoucms31591_eee和eyoucms31599和eyoucms30982和eyoucms30982_tr
-
工作区有两个文件夹eyoucms31599和eyoucms31591,分别为两个
工作区有两个文件夹eyoucms31599和eyoucms31591,分别为两个站点的根目录,请分析这两个站点的各自的主页模板index.htm文件及相关的文件
-
AI手机和AI眼镜注定成不了真爆款,谁将掀起AI应用浪潮?
今年以来,随着大模型技术的迭代突破与AI基础设施的持续加码,AI应用赛道终于迎来爆发式增长。从AI手机、AI眼镜到AI电脑乃至AI智能体,各类“AI+”硬件产品
-
工作区的四个文件夹eyoucms31591和eyoucms31599和eyouc
工作区的四个文件夹eyoucms31591和eyoucms31599和eyoucms30982和eyoucms30982_trae分别对应的是四个站点的根目录,
-
工作区的四个文件夹eyoucms31591和eyoucms31599和eyouc
工作区的四个文件夹eyoucms31591和eyoucms31599和eyoucms30982和eyoucms30982_trae分别对应的是四个站点的根目录,
-
现在通过微信里面的手机浏览器发布。
微信扫码手机后端发布。
-
如何在Word2010中输入商标、版权符号
在不同领域,不同用户有不同的需求。有些用户在编辑Word文档时,偶尔会需要输入一些特殊的符号,诸如商标符号、注册符号、版权符号。介于这些符号不是一般的常用符号,所以一些
-
Word中如何手动制作目录 手动目录的2种方法
通常情况下,我们用Word制作目录,都是根据内容自动生成出来的。不过根据不同的需求,也有许多人希望能够手动制作目录,不要自动生成的。 当然,各有各的优势,自动生成目录不
-
将Word2013文档设为最终版本
我们做好了一份文档,并不希望别人进行更改,出了加密的方法还有什么方法呢?文档加密,总是给人一种不友好的感觉,下面,我教大家另外一种方法,将文档标记为最终状态,让人
-
利用表格法在Word2013中制作联合文件头
一些机关、政府经常会向下级部门发放一些公文,通常来说,这些公文的文件头都是由几个机构组成,所以叫做联合公文。这个联合公文的文件头可以用双行合一的方法制作,也可以用
-
解决Word2013禁用Web服务器访问的故障
有人留言,说是Word弹出禁用对Web服务器的访问,求解决办法。一般的用户基本不会发生这类现象,不过我还是有必要写一篇教程分享一下我曾经的处理方法,你们感受一下。 ①我们打
-
Word2013无法打开低版本文档兼容性问题解决方案
同事新安装了Word2013,突然发现之前低版本创建的文档由于兼容性问题导致无法打开,下面,我就这个常见故障来分析一番,希望对大家有所帮助。 ①以Word2013为例,启动,单击文件-
-
在Word2013中制作书法字帖,发扬国粹
时代在飞速发展,我们中华民族的一些传统文化早已被人遗忘......现在绝大多数年轻人手上拿的都是数码产品。书法做为一项国粹,是不能不发扬的。像我的小孩,每天放学回来,不是
-
Word2013中设置自动备份
word2013给我们带来的不仅仅是视觉上的舒适享受,在很多细节方面也给我们带来了惊喜。对于很多人来说,备份是个麻烦事,经常会因为忘记备份文件,而当文件丢失的时候,而在懊恼
-
Word邮件合并带照片 - 批量生成准考证
前面易老师有讲过利用Word邮件合并功能批量生成工资条和成绩单的操作,今天,继续邮件合并功能的讲解,这里我们再升一级,邮件合并中带图片照片的生成方法,这里我们准备的案例
-
Word2013中复制粘贴带来的强制性回车换行如何处理
或许大家都有这种经历吧,在网页或者其他地方,看到不错的语句,就习惯性的复制粘贴到自己的Word中,但是一看,有很多明显是一句话被强制分开,断行了。篇幅太多的话,一个一个
-
Word2013无法打开低版本文档兼容性问题解决方案
同事新安装了Word2013,突然发现之前低版本创建的文档由于兼容性问题导致无法打开,下面,我就这个常见故障来分析一番,希望对大家有所帮助。 ①以Word2013为例,启动,单击文件-
-
段落间距在Word2013中的调整
同事的儿子今年毕业,在忙着做毕业论文,学校提出的要求太过于复杂了,对于完全没有office基础的人来说,简直没办法做啊。本次课程我们先从基础的将起,介绍一下段落间距的调整
-
在Word2013中给文档制作精美封面
花了大量时间精力写了一篇文档,却因为没有好的封面,而被直接PASS掉,是不是太打击人了呢?其实,很多事情就是这个道理,再垃圾的东西经过一番包装都能变得很牛X,下面,我来
-
Word2013中怎样实现词语不换行
有些时候,我们输入词语之后换行,这样会将词语拆开,分别在行首与行尾,那么,有木有什么办法让其不分开呢?下面,我就跟大家介绍一个插入符号的方法来解决此问题。 ①首先要
-
给Word2013中的超链接添加屏幕提示
超链接我们很多人都会添加,但是鼠标移动在相应的文字上面,显示的就是按住Ctrl键单击即可跳转到页面,那么就不能显示其他的内容了么?当然可以,下面我来教大家怎么操作。 ①
-
在Word2013中也能编辑PDF文档,无需转换
众所周知,PDF是不能进行编辑的,只能阅读,想要进行编辑的话,就要先将PDF转为Word文档,再来编辑,但是这样下来操作十分繁琐,而且耽误时间。在新版本的Word2013中,我们可以直接
-
Word2013在线模板功能应用--卡片的制作
office2013发布已经好一阵子了,做为微软的最新产品,没有一点心意那是不行的。很多功能都需要联网,相比之前几个低级版本素材模板的单调,这次添加了不少,但是需要联网。 ①我
-
Word2013中给汉字标注拼音
随着电脑广泛的应用,对于文字的辨识度是大大的降低,经常会有生僻的汉字不知道怎么读。对于老总们来说更是尴尬的事情。而作为助手的你,倘若在老总的演讲稿或者致辞中,将这
-
Word2013中解决文字重叠现象
Word用于文字编辑,遇到文字重叠堆在一起的现象,怎么解决呢?本次课程就来告诉大家具体的解决方法。 ①在Word中,我们看到红字堆叠在一起了,我们要做的是将其分开。 ②鼠标左键
-
Excel2010中将编号加上固定的数值并保持固定位数
最近在精英群(QQ:107124703)中看到有人问到这样一个问题,就是表格中记录的编号是英文与数字杂合的,如果要批量加上或减去一个数值,不知道怎么做了。下面,我就在Excel2010中为
-
Excel2010表格筛选之后的数据如何快速进行编号?
我们经常会将Excel里面的数据进行筛选,选了之后,如果直接进行编号,那么还原未筛选前的数据时,编号就会乱。那么有没有什么好方法解决这个棘手的问题呢?答案是肯定的。 案例
-
判断Excel2010中每行单元格是否有重复数据
Excel表格数据繁多,看起来也是错综复杂,单凭眼力是很难处理一些问题的。例如我们要统计出每行里面是不是有相同的单元格,该怎么做呢?下面教大家一种简单的方法,大家感受一
-
Excel2010中自定义进行筛选并依次编号
前面一篇教程我们介绍了如何进行编号,让筛选之后依然保持先前的序号,下面,我将功能扩展一下,在单元格输入自定义的地区,然后选出,并依次编号,大家感受一下。 案例教程
-
快速提取出Excel2010单元格括号内的文字信息
现在提倡办公效率,用人单位也希望自己的员工办事效率极高,那些散漫无纪律的最不受欢迎。如何在单元格内提取出括号内的数据呢?下面,教您一个很实效的方法。 实例演示 ①我
-
Excel2010表格中如何通过员工编号来判断所属部门
很多公司都给员工制定了编号,编号不光光是简单的几个数字,数字前面会带有字母,我们可以根据字母看出员工所属部门。这一目标怎么在Excel2010中实现呢? 案例演示 ①打开Excel20
-
Excel2010中为员工进行快速分组
现在做事都讲究团队,分工明确,每个人尽其所能,这样工作效率才能最大化。现在单位员工名单已经出来了,我们要按照三人一组的方法进行划分,有没有什么快速简单的处理方法呢
-
输入起始日期之后直接显示出Excel2010中符合条件
面对数据量庞大的表格,虽然说利用Ctrl+F查找的方法可以找到想要的结果,但是大家毕竟不是高手,想要显示某一区间的数据,这涉及到的查找就比较深奥了。能不能直接输入起始日期
-
在Excel2010中如何隐藏显示工作表
在一个工作簿中编辑多个工作表,为了切换方便我们可以将已经编辑好的工作表隐藏起来。或是为了工作表的安全性,我们也可以将不想让别人看到的工作表隐藏起来。Excel工作簿中工
-
如何在Excel2010中快速准确输入带有多位0的数字
我们在Excel单元格输入长串数字后,有时会显示不完全,不是我们想得到的结果,即使得到了,也会因为位数0太多,眼花,少输或者多输。有没有什么简单快速又准确的方法输入末尾很
-
如何判断Excel2010表格员工姓名该称呼为先生还是
我们都知道,男的该称呼为先生,女的称呼为女士。在Excel2010表格中,如何根据相关信息来自动录入先生/女士呢?当然还是要用到函数,下面,我就把方法详细的介绍一下。 案例演示
-
Excel2010表格中统计出上班时间内的工作时长
最近,公司开始整顿作风,因为总有一些人混点,晚到早退,打卡签到什么的都是浮云。领导规定要统计出员工上班时间内的工作时长,满8小时即可,不足的警告批评,那么,在Excel中
-
Excel2010没有我们想要的排序规则该怎么办?
我们要对员工进行排序操作,根据各自的学历来,大家都知道,本科大专高中初中小学,但是我们直接按照Excel里面的学历排序,不是这样的结果,它是按照首字母顺序进行排序的,那
-
在Excel2010中控件的使用以及隐藏组合框
在Excel中,虽然控件的使用频率不及Word那么高,但是也有用到的时候,本节课程我们就来讲解一下ActiveX控件中复选框的添加,以及组合框的隐藏方法,希望能帮到大家。 操作方法 ①首
-
将Excel2010单元格日期四舍五入到整点时间
因工作需要,我们要将时分秒显示的时间四舍五入为整点时间,例如,12:12,进行四舍为12:00,18:53五入为19:00.那么该如何操作呢?下面,我就教大家具体的方法。 案例演示 ①下图中有地
-
Excel2010名称管理器配合数据有效性一起使用
数据有效性做为Excel里面强大的功能,自然不必多说,很多情况我们都需要用到它。而名称管理器可能就没多少人知道了,其实,这也是个很实用的功能。下面,我就介绍一下名称管理
-
Excel2010中如何制作半圆饼图?
专业饼图的一种扩展,形状为半圆形,用于表现一组数据的百分比比例。案例包括数据模型建立、格式设置、数据标签设置等内容。小编就来指导大家怎么制作半圆饼图。 ①首先准备源
-
设定Excel2010某些单元格数据不参与排序
排序,相信大家都会了,直接将一组数据按照从小到大或者从大到小进行排序,但是,现在要求我们规定其中几组数据不进行排序,只排序其余的部分。又该如何操作呢? 案例教程 ①
-
Excel2010中averageifs函数详解
averageifs函数用于多条件计算平均数,需要注意的是,该函数只能用于Excel2007以上的版本,Excel2003及以下的版本不能使用该函数。案例阐述了如何用averageifs来计算多个条件...
-
一次性创建指定名称的Excel2010工作簿
我们在Excel中创建工作簿,有没有什么办法可以一次性批量创建呢?而且名字还不需要自己一步一步的重新设置,当然是有的,下面我就把方法跟大家说一下。 步骤方法 ①首先启动Ex
-
演示文稿加密的方法:星辰玩PPT第七招
在我看来,制作PPT是最麻烦的,又是图片又是文字的,还要添加各种播放效果,很麻烦的,所以说为了避免演示文稿
-
设置图片透明度:星辰玩PPT第八招
随着办公软件的升级,它们现在已经集成了越来越多的功能。就拿PowerPoint2013来说,虚化图片、删除背景等很多功能
-
自动播放演示文稿:星辰玩PPT第九招
PPT又叫做演示文稿,所谓演示,当然就是放来给别人看的意思咯。不过这种演示也分成两种不同的情况,一种是边演
-
更改图片颜色:星辰玩PPT第十一招
做PPT的时候也会要注意图文排版,但有时候我们找的图片内容确实挺适合配这些文字的,可惜的是,颜色有点不太搭
-
超链接的使用:星辰玩PPT第十招
什么是超链接?超链接的意思就是指给某个元素(可以是文字、图片等等)和其他网页或者站点进行连接,连接后,
-
自定义幻灯片大小:星辰玩PPT第十二招
不知道小伙伴们有没有注意过,同样的一个演示文稿,你可能拿到不同的电脑上放映出来的效果就是不一样的。有的
-
为演示文稿设置主题:星辰玩PPT第十四招
要想制作一个好的演示文稿,就得考虑到方方面面,比如整体样式、背景颜色、文字字体、文字颜色等等,当然它们
-
增加撤销次数:星辰玩PPT第十三招
动手做PPT的时候,难免会遇到做错了想撤销的时候,而且这种时候还不少!那么问题来了,PowerPoint默认提供的撤销次
-
压缩PPT中的图片:星辰玩PPT第六招
演示文稿中最缺不了的就是图片和文字了,但大家都知道,图片比文字所占存储空间要大得多得多。因此,如果我们
-
PowerPoint中多种方式切换视图
在PPT中,我们切换视图有多种方法,但是哪种比较简单呢?我们可以利用一些快捷键来巧妙的切换视图,比如按住
-
设置自定义词典:星辰玩PPT第三十一招
在PPT中输入英文单词时,明明是正确的单词,单词下面却出现红色的波浪线,而这种波浪线一般是错误提示,但是能
-
用PPT如何组合出“X”图形
大家有看到过用PPT剪除出来的神奇的X吗?很多人认为PPT是用来制作幻灯片的,却不知道PPT也能制作我们喜欢的图形了
-
粉笔字制作:PPT字体之美第十集
黑板上老师的粉笔,还在叽叽喳喳写个不停,等待着......,大家还记得这首歌吗?这首童谣伴随着我们多少个日夜,
-
输入公式:星辰玩PPT第二十三招
经常接触数学的人,在进行PPT演示时,应该会经常用到数学公式。就好比我们在上数学课时,能看到很多PPT中的公式
-
PPT教你制作夜空中最亮的星
夜空中最亮的星,是否听清,那仰望的人耳边环绕着这首歌,大家有没有觉得很熟悉呢?小时候总希望能摘下夜空中的
-
制作双箭头:星辰玩PPT第三十三招
箭头大家经常见到吧,那大家想想在过马路时,路标的指示方向是什么呢?箭头在这个时候是不是给你方向的明灯呢
-
设置幻灯片画笔标记:星辰玩PPT第二十五招
优秀的演讲者在进行PPT演示时,不光是从语言得表达,还是PPT 的制作都是要获得台下观众的掌声,还有那不可缺少的
-
制作立体五角星:星辰玩PPT第十五招
五星红旗,迎风飘扬,看到鲜艳的五角星,顿时能激发我们的爱国情怀,平时在国旗上看的最多就是五角星了,那我
-
霓虹灯字制作:PPT字体之美第十一集
为什么别人的PPT看着就很高大上呢?为什么我们以为完成不了的制作,别人却完成了呢?那么你还在羡慕别人的PPT制
-
制作空心字:星辰玩PPT第二十四招
制作独特的PPT,不光是需要对PPT足够的掌握程度,还需要我们独特的思维。字体的玩法多种多样,我们能从艺术字的
-
25年研究生笔试时间公布,或扩大统考范围,不少考研党直言想放弃1
随着高等教育的普及,使得本科生成为普遍,为了进一步筛选人才,各大用人单位不断提高用人标准。虽然大部分岗位依然要求本科学历,但由于竞争者比较多,为了能顺利脱颖而出
-
25年研究生笔试时间公布,或扩大统考范围,不少考研党直言想放弃
随着高等教育的普及,使得本科生成为普遍,为了进一步筛选人才,各大用人单位不断提高用人标准。虽然大部分岗位依然要求本科学历,但由于竞争者比较多,为了能顺利脱颖而出
-
金山WPS 2012个人版免费下载
金山WPS 2010正式版终于出来了,果真秉承了WPS以往的作风,体积小、安装快速、兼容微软Microsoft Office,一点也不比微
-
金山WPS Office 2011 校园版免费下载
软件介绍 金山WPS Office 2011校园版专门针对校园用户量身打造的,而且有海量素材文档、表格、幻灯片演示、论文等免
-
金山移动WPS Office国庆节假日免费送
在国庆长假即将来临之际,金山WPSOffice国产办公软件领头者,开始迈向移动平台,进军的第一款产品金山移动Office已
-
金山WPS插件的下载安装与使用
许多朋友只了解金山WPS只是一种办公工具,功能与微软的Office办公软件没什么两样。其实在WPS中还隐藏了许多对我们
-
WPS2013官方下载 免费完整版(支持XP/Win7/Win8)
轻办公,让您和伙伴们共享合作乐趣随意换肤的WPS,自由定制个性主题WPS全新V9新引擎,更快更稳定这就是WPS 2013。该
